android MediaPlayer

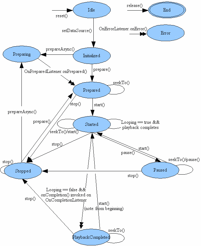
MediaPlayer的状态变换

常用方法

状态监听

使用 操作MediaPlayer应该放在Service中完成


public class MainActivity extends Activity {
    private EditText et_path;
    private Button btn_play, btn_pause, btn_replay, btn_stop;
    private MediaPlayer mediaPlayer;

    private View.OnClickListener click = new View.OnClickListener() {

        @Override
        public void onClick(View v) {

            switch (v.getId()) {
            case R.id.btn_play:
                play();
                break;
            case R.id.btn_pause:
                pause();
                break;
            case R.id.btn_replay:
                replay();
                break;
            case R.id.btn_stop:
                stop();
                break;
            default:
                break;
            }
        }
    };
    /**
     * 播放音乐
     */
    protected void play() {
        String path = et_path.getText().toString().trim();
        File file = new File(path);
        if (file.exists() && file.length() > 0) {
            try {
                mediaPlayer = new MediaPlayer();
                // 设置指定的流媒体地址
                mediaPlayer.setDataSource(path);
                // 设置音频流的类型
                mediaPlayer.setAudioStreamType(AudioManager.STREAM_MUSIC);

                // 通过异步的方式装载媒体资源
                mediaPlayer.prepareAsync();
                mediaPlayer.setOnPreparedListener(new OnPreparedListener() {
                    @Override
                    public void onPrepared(MediaPlayer mp) {
                        // 装载完毕 开始播放流媒体
                        mediaPlayer.start();
                        Toast.makeText(MainActivity.this, "开始播放", 0).show();
                        // 避免重复播放,把播放按钮设置为不可用
                        btn_play.setEnabled(false);
                    }
                });
                // 设置循环播放
                // mediaPlayer.setLooping(true);
                mediaPlayer.setOnCompletionListener(new OnCompletionListener() {

                    @Override
                    public void onCompletion(MediaPlayer mp) {
                        // 在播放完毕被回调
                        btn_play.setEnabled(true);
                    }
                });

                mediaPlayer.setOnErrorListener(new OnErrorListener() {

                    @Override
                    public boolean onError(MediaPlayer mp, int what, int extra) {
                        // 如果发生错误,重新播放
                        replay();
                        return false;
                    }
                });
            } catch (Exception e) {
                e.printStackTrace();
                Toast.makeText(this, "播放失败", 0).show();
            }
        } else {
            Toast.makeText(this, "文件不存在", 0).show();
        }

    }
    /**
     * 暂停
     */
    protected void pause() {
        if (btn_pause.getText().toString().trim().equals("继续")) {
            btn_pause.setText("暂停");
            mediaPlayer.start();
            Toast.makeText(this, "继续播放", 0).show();
            return;
        }
        if (mediaPlayer != null && mediaPlayer.isPlaying()) {
            mediaPlayer.pause();
            btn_pause.setText("继续");
            Toast.makeText(this, "暂停播放", 0).show();
        }

    }
    
    /**
     * 重新播放
     */
    protected void replay() {
        if (mediaPlayer != null && mediaPlayer.isPlaying()) {
            mediaPlayer.seekTo(0);
            Toast.makeText(this, "重新播放", 0).show();
            btn_pause.setText("暂停");
            return;
        }        
        play();
    }
    
    /**
     * 停止播放
     */
    protected void stop() {
        if (mediaPlayer != null && mediaPlayer.isPlaying()) {
            mediaPlayer.stop();
            mediaPlayer.release();
            mediaPlayer = null;
            btn_play.setEnabled(true);
            Toast.makeText(this, "停止播放", 0).show();
        }

    }

    @Override
    protected void onDestroy() {
        // 在activity结束的时候回收资源
        if (mediaPlayer != null && mediaPlayer.isPlaying()) {
            mediaPlayer.stop();
            mediaPlayer.release();
            mediaPlayer = null;
        }
        super.onDestroy();
    }
}        

唤醒锁:保证硬件在系统睡眠的时候正常运行


//权限 uses-permission android:name="android.permission.WAKE_LOCK"


//CUP锁定
MediaPlayer.setWakeMode(Context context, int mode)
//mode: PowerManager.PARTIAL_WAKE_LOCK CUP锁定
//解锁:唤醒锁与MediaPlayer关联,只需在使用后release()释放MediaPlayer


//wifi锁定 
WifiManager.WifiLock wifiLock= ((WifiManager) getSystemService(this.WIFI_SERVICE)).
                createWifiLock(WifiManager.WIFI_MODE_FULL, "mylock");
wifiLock.acquire();
//解锁 Activity.onDestory()
wifiLock.acquire();

MediaPlayer的音频焦点


//获取音频焦点
int AudioManager.requestAudioFocus(
            AudioManager.OnAudioFocusChangeListener l,  //音频焦点变化的回调函数
            int streamType,  //媒体流的类型
            int durationHint //持续的状态
            )
//返回:AUDIOFOCUS_REQUEST_FAILED获取音频焦点成功、AUDIOFOCUS_REQUEST_GRANTED获取音频焦点失败
            
            
//监听音频焦点变换
AudioManager.OnAudioFocusChangeListener.onAudioFocusChange(int focusChange)
focusChange:
            AUDIOFOCUS_GAIN:获得音频焦点
            AUDIOFOCUS_LOSS:失去音频焦点,并持续很长时间,应停止播放
            AUDIOFOCUS_LOSS_TRANSIENT:失去音频焦点,持续很短时间,应暂停播放,等待重新获得
            AUDIOFOCUS_LOSS_TRANSIENT_CAN_DUCK:暂时失去音频焦点,但无需停止播放,只需降低声音
            



audioManager = (AudioManager) getSystemService(this.AUDIO_SERVICE);

int result = audioManager.requestAudioFocus(
        new OnAudioFocusChangeListener() {

            @Override
            public void onAudioFocusChange(int focusChange) {
                switch (focusChange) {
                case AudioManager.AUDIOFOCUS_GAIN:
                    // 获得音频焦点
                    if (!mediaPlayer.isPlaying()) {
                        mediaPlayer.start();
                    }
                    // 还原音量
                    mediaPlayer.setVolume(1.0f, 1.0f);
                    break;

                case AudioManager.AUDIOFOCUS_LOSS:
                    // 长久的失去音频焦点,释放MediaPlayer
                    if (mediaPlayer.isPlaying()){
                        mediaPlayer.stop();
                    }
                    mediaPlayer.release();
                    mediaPlayer = null;
                    break;

                case AudioManager.AUDIOFOCUS_LOSS_TRANSIENT:
                    // 展示失去音频焦点,暂停播放等待重新获得音频焦点
                    if (mediaPlayer.isPlaying()){
                        mediaPlayer.pause();
                    }
                    break;
                case AudioManager.AUDIOFOCUS_LOSS_TRANSIENT_CAN_DUCK:
                    // 失去音频焦点,无需停止播放,降低声音即可
                    if (mediaPlayer.isPlaying()) {
                        mediaPlayer.setVolume(0.1f, 0.1f);
                    }
                    break;
                }
            }
        }, 
        AudioManager.STREAM_MUSIC, 
        AudioManager.AUDIOFOCUS_GAIN
        );
        

SurfaceView + MediaPlayer--->video

mediaPlayer.setDisplay(surfaceView.getHolder());


 <SurfaceView  
     android:id="@+id/surfaceView1"  
     android:layout_width="wrap_content"  
     android:layout_height="360dp"  
     android:layout_alignParentLeft="true"  
     android:layout_alignParentRight="true"  
     android:layout_alignParentTop="true" />   
     
public class SurfaceMediaPlayer extends Activity {  
      
    SurfaceView surfaceView;  
    MediaPlayer mediaPlayer;  
  
    @Override  
    public void onCreate(Bundle savedInstanceState) {  
        super.onCreate(savedInstanceState);  
        setContentView(R.layout.activity_surface_media_player);  
          
        mediaPlayer=new MediaPlayer();  
        surfaceView=(SurfaceView) this.findViewById(R.id.surfaceView1);  
          
        surfaceView.getHolder().addCallback(new Callback() {                  
            @Override  
            public void surfaceDestroyed(SurfaceHolder holder) {  
       
            }  
            @Override  
            public void surfaceCreated(SurfaceHolder holder) {  
                //开始播放  
                play();  
            }                          
            @Override  
            public void surfaceChanged(SurfaceHolder holder, int format, int width,  
                            int height) {  
  
            }  
    });     
}  
  
    private void play() {  
    try {  
            String path = Environment.getExternalStorageDirectory().getPath()+"/Movies/run_to_you.3gp";  
            mediaPlayer.setDataSource(path);  
            //把视频画面输出到SurfaceView  
            mediaPlayer.setDisplay(surfaceView.getHolder());  
            mediaPlayer.prepare();  
            //开始播放  
            mediaPlayer.start();                  
    } catch (Exception e) {  
            // TODO: handle exception  
    }  
}     
  
    @Override  
    public boolean onCreateOptionsMenu(Menu menu) {  
        getMenuInflater().inflate(R.menu.activity_surface_media_player, menu);  
        return true;  
    }  
}

android.widget.VideoView


<VideoView  
     android:id="@+id/videoView1"  
     android:layout_width="wrap_content"  
     android:layout_height="wrap_content" /> 
     
     
public class MainActivity extends Activity {  

    VideoView videoView ;    
  
    @Override  
    public void onCreate(Bundle savedInstanceState) {  
        super.onCreate(savedInstanceState);  
        setContentView(R.layout.activity_main);  
        videoView = (VideoView)this.findViewById(R.id.videoView1);  
          
        Uri uri = Uri
            .parse(Environment.getExternalStorageDirectory()
            .getPath()+"/Movies/run_to_you.3gp");         
            
       //Log.d(ALARM_SERVICE, Environment.getExternalStorageDirectory().getPath());    
        videoView.setVideoURI(uri);     
        videoView.start();  
    }  
  
    @Override  
    public boolean onCreateOptionsMenu(Menu menu) {  
        getMenuInflater().inflate(R.menu.activity_main, menu);  
        return true;  
    }  
}